在再生医学领域,诱导多能干细胞(iPS细胞)的诞生曾带来革命性突破。这类拥有自我更新能力、可分化为人体内几乎所有细胞类型的“万能细胞”,为许多重大疾病的个性化治疗打开了全新的大门。
尽管基于iPS细胞的疗法已在多项临床试验中展现出潜力,但其走向广泛应用却长期受阻。传统制备方法成本高昂、流程复杂,且存在外源基因整合等安全隐患,使得“个体化干细胞治疗”难以真正普及。
12月23日,北京大学邓宏魁院士团队牵头在国际期刊《Cell Discovery》上发表了一项名为“利用化学重编程技术从外周血中高效生成具有临床应用价值的人类多能干细胞”的重磅研究,成功破解了这一难题。

研究人员开发出一种全新的“化学重编程”技术,可以仅用您的一滴外周血(就像日常抽血化验或指尖取血那样简单),在完全无需动物血清、无需植入任何外源基因的情况下,高效、安全地培育出属于您个人的、临床级的多能干细胞。为干细胞疗法的规模化临床转化奠定了关键基础。
一、传统技术瓶颈:临床转化的 “拦路虎”
自2006年山中伸弥团队首次报道诱导多能干细胞(iPS细胞)以来,这种能避免免疫排斥的自体细胞来源,一直被视作个性化再生医学的理想材料。然而,其临床转化之路却长期受阻于传统制备技术的固有缺陷。
传统方法依赖于转录因子介导的“基因重编程”,这不仅需要借助病毒载体等复杂系统来递送外源基因,带来了潜在的插入突变风险,还存在流程繁琐、成本高昂、耗时漫长且效率低下等问题。此外,培养体系中常使用的胎牛血清等动物源成分,也可能携带病原体并引发免疫反应,难以满足临床安全标准。尽管血液细胞因其易于无创获取而被认为是理想的起始材料,但基于传统转录因子的重编程方法对其效率极低,且后续清除残留试剂的漫长过程进一步拖累了整个转化进程。
正是在这一背景下,安全、高效的新型重编程技术成为迫切需求。 邓宏魁团队长期致力于探索通过小分子化合物调控细胞命运的“化学重编程”路径。从2013年首次建立小鼠体细胞的化学重编程系统,到2022年成功实现人类体细胞的化学诱导,团队在这一领域持续取得突破。而本次研究,正是瞄准了临床转化中最关键的环节——如何利用血液细胞,高效、安全地制备出符合临床标准的干细胞,标志着该技术向实际应用迈出了关键一步。
二、什么是“化学重编程”技术?
那么,什么是“化学重编程”技术?简而言之,它是一项旨在彻底革新干细胞制备方式的突破性策略。
与需要进行“基因手术”的传统方法截然不同,化学重编程完全摒弃了外源基因的整合。它的核心在于,使用一组精确定义的小分子化合物充当“化学开关”,通过精准调控细胞内部的信号通路,温和而有效地引导一个普通的体细胞“返老还童”,逆转回具有多向分化潜能的干细胞状态。
这种方法带来了根本性的安全保障:一方面,小分子物质不会整合到细胞的遗传物质中,从而完全避免了基因突变的风险;另一方面,其培养体系彻底摒弃了成分复杂的动物血清,全程使用化学成分明确、标准化的试剂,不仅消除了外源污染隐患,也为未来稳定、可控的临床转化奠定了可靠基础。
三、一滴血的奇迹:高效、快捷、无痛的干细胞之源
基于上述安全、可控的技术原理,本次研究实现了从理论到实践的飞跃,其最直观的成果体现为 “一滴血的奇迹” ,展现了极致的便捷性、高效性与普适性。
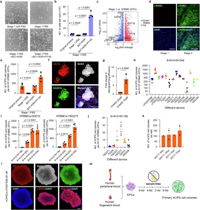
1.取材无创化:无需手术活检,仅需50-100微升的静脉血,甚至是指尖血,就足以启动整个程序。这对于儿童、老人或不宜接受创伤性操作的患者来说,意义非凡。
2.过程高效化:在优化的无血清化学配方下,最快仅需18天,就能从血液细胞中培育出合格的多能干细胞克隆,效率极高,一次小规模实验就能获得上百个干细胞克隆,为实现规模化生产奠定了基础。
3.结果普适化:研究团队对来自14位不同年龄、性别供体的血液样本进行了测试,全部成功。这证明了该技术具有广泛的适用性和可重复性,不因个体差异而失效。
综上所述,这项研究不仅突破了传统iPS细胞制备的技术瓶颈,更通过化学重编程这一安全路径,将“利用一滴血便捷制备个人专属干细胞”的愿景转化为现实,为再生医学的临床普及打开了全新局面。

四、严格质检:确保持续的健康潜能
当然,生成的干细胞是否“合格”,必须经过严格验证。研究人员从多个维度进行了全面“体检”:
首先进行“身份认证”,确保细胞形态典型、染色体正常,且基因指纹与供体完全匹配。
在“能力证明”环节,细胞必须高表达所有关键干细胞标志蛋白,在分子层面与最“纯正”的胚胎干细胞高度相似。
最后的“潜能测试”则要求细胞无论是在培养皿中自发分化,还是移植到动物体内,都能成功形成神经、肌肉、肠道等多种组织,确凿证明其分化成人体所有细胞类型的“真才实学”。
五、从实验室到疾病治疗:这项技术能用在哪里?
基于“一滴血造干细胞”的技术,科学家正为众多疑难重症绘制全新的治愈蓝图。这些患者特制的“生命种子”,可被定向培育为所需的健康细胞,用于精准修复。
在内分泌领域,糖尿病治疗前景广阔。该技术已能将干细胞分化为功能完整的胰岛细胞,早期临床研究显示,移植后能帮助1型糖尿病患者恢复胰岛素分泌,摆脱对外源胰岛素的依赖。
针对神经退行性疾病,如帕金森病,可分化出能分泌多巴胺的神经元进行替代治疗;也为阿尔茨海默病、脊髓损伤提供了潜在的细胞修复方案。在心血管领域,能为心肌梗死患者培养新的心肌细胞,像“生物补丁”一样修复心脏。
此外,该技术在治疗血液病(如白血病)、遗传性罕见病,以及革命性加速新药研发(实现“因人试药”)等方面,都展现出巨大潜力。
相关阅读:
又一个世界首例:中国科学家首次干细胞再生疗法功能性治愈1型糖尿病
我国干细胞技术又迎新突破:10天从体细胞到多能干细胞,1型糖尿病治愈提速,更多复杂疾病有望被治愈
六、这项技术,对普通群众来说意味着什么?
这项技术不仅仅是科学突破,更预示着一种普惠的健康未来。它意味着普通人可以储存一份自己的“生命备份”——在年轻时存下一管血,就相当于储备了年轻的“生命种子”,为未来健康风险提供修复材料。
它有望破解“移植困局”,从根本上避免器官移植中的排异反应和供体短缺问题,大幅降低终末期疾病治疗的难度与费用。对于有遗传病风险或慢性病患者的家庭,这无疑是一颗“定心丸”,让许多“不治之症”看到了被修复的生物学可能。
长远来看,该技术还能推动“预防医学”升级。通过分析个人干细胞特性,可能更早预测特定疾病风险,实现真正的个性化健康管理与提前干预。
结语
从一滴血出发,邓宏魁院士的这项化学重编程技术正努力将尖端再生医学从实验室的“高阁”,推向寻常百姓的“身边”。它的终极目标,是让每位普通人都有机会以更安全、更可负担的方式,拥有对抗疾病的终极武器和守护健康的坚实底气。
这不仅是治疗技术的革新,更是对“生命权”和“健康公平”最深切的科技诠释——让最前沿的科学,温暖最有需要的每一个人。
信息来源:Fu, X., Peng, F., Cai, R. et al. Robust generation of clinically applicable human pluripotent stem cells from peripheral blood by chemical reprogramming. Cell Discov 11, 103 (2025). https://doi.org/10.1038/s41421-025-00852-7
免责说明:本文仅用于传播科普知识,分享行业观点,不构成任何临床诊断建议!杭吉干细胞所发布的信息不能替代医生或药剂师的专业建议。如有版权等疑问,请随时联系我。
郑重声明:本文版权归原作者所有,转载文章仅为传播更多信息之目的,如作者信息标记有误,请第一时间联系我们修改或删除,多谢。




发表回复